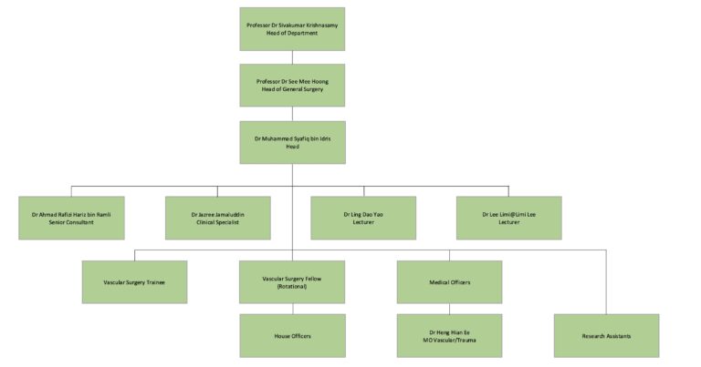
ORGANIZATION CHART
The Vascular and Endovascular Service in University Malaya Medical Centre (UMMC) was resurrected in May 2017. Previously, such procedures were done by surgeons and interventionists from other departments. Currently however, there is one fully accredited vascular consultant who runs this service with the help of his team from other units such as Cardiology, Cardiothoracic Surgery (CTS), Interventional Radiology (IR) as well as Cardiovascular Anaesthesiology. By working seamlessly as a team, we are able to perform even more complex vascular and endovascular cases to achieve optimal outcome mainly in aortic diseases. We are one of the few centres in Malaysia providing both open aortic repair and percutaneous complex Thoracic Endovascular Aortic Aneurysm Repair (TEVAR), Endovascular Aortic Aneurysm Repair (EVAR) and EndoSuture Aneurysm Repair (ESAR) combined with our homegrown aneurysm coiling technique (Malaya technique).
On another note, the unit’s main workload is vascular access (AV fistula) to be used during haemodialysis. We work together with nephrologists from UMMC as well as other centres to provide a comprehensive vascular access service. We can provide good quality ultrasound guided assessment for creation, surveillance and maintenance of vascular access. We also provide both open and endovascular management of the vascular access.
Seeing that varicose vein disease is one of the commonest disease in human body, this unit also provides diagnostic and therapeutic management of this condition by using high end ultrasound guided endovascular ablation technique like endovenous laser ablation (EVLA), radiofrequency ablation (RFA), mechanochemical ablation (MOCA) and cyanoacrylate glue ablation. It is minimally invasive and has a much better outcome compared to open surgery.
Another main bulk of our workloads are management of peripheral arterial occlusive disease (PAOD) which mainly involved carotid, subclavian, aorto-iliac, upper and lower limbs vessels. We had performed numerous open surgeries such as carotid and femoral endarterectomies, aortobifemoral and axillobifemoral bypass as well as peripheral bypassess. Complex endovascular procedures also has been performed successfully in our centre such as Complete Endovascular Reconstruction of Aortic Bifurcation (CERAB), carotid and peripheral stenting.
Our MDT team also provides advanced physiotherapy and rehabilitation for amputees and patient with diabetic foot. Advanced wound care nursing also is a part of our core services such as 4 layer compression dressing and negative pressure wound assisted closure.
As such, we are a multi-disciplinary team of various experts coming together to provide the best evidence based and technology driven care for your vascular needs.

Background of the Unit
Pre 2000 – mainly open vascular surgery, performed by CTS surgeons Prof George Charion (1970s), the late Dr Razali Hashim (1977-1987), Dr Simon Yap Ngim Loong (1984-1987), Dato’ Dr. Samani Abdul Ghani (1987-1991 and Prof Dato’ Aljafri Majid (1984-2007)
Post 2000 – open and endo, performed by vascular surgeons, general surgeons with vascular interest and CTS, Plastic, Hand.
May 2017 to current:
- 1 vascular consultant
- 1 honorary visiting consultant
- 6 adjunct endovascular consultants
- 3 vascular fellows
- Rotational General Surgery (GS) Medical Officers/Registrars (4-6 personnel every 3 months).
Objective
- To provide comprehensive vascular services to all
- To provide training of future generations
- To become a vascular research centre
Vision
- UM and UMMC among the leaders in vascular and endovascular services including vascular research and training program in South East Asia (SEA) and the world.
Mission
- Setup an advance vascular and endovascular centre which provide sustainable services, training and promoting research
Emergency (passive on-call 24/7 365 days)
- Vascular Emergency
- Aneurysm, rupture and dissection
- Vascular Trauma
- AVF complication (thombosis, pseudoaneurysm)
- Acute limb ischaemia
- Mesenteric ischaemia
- Septic ischaemic foot
- Acute DVT
- bleeding AVM
- Open and endovascular
- Adult and paediatric
Vascular referral pathway

Elective cases
- Cases:
- Abdominal Aortic Aneurysm (AAA), Thoracic Aortic Aneurysm (TAA), Thoracoabdominal Aortic Aneurysm (TAAA), Aortic Dissection (AD)
- Extracranial Carotid disease (carotid artery stenosis, carotid body tumour)
- Chronic Limb ischaemia
- Varicose vein, Chronic Venous Insufficiency (CVI)
- Vascular access (complex AVF creation, stenosis AVF, steal syndrome)
- Vascular malformations (AVM)
- Thoracic Outlet Syndrome (TOS), hyperhydrosis
- combined complex oncology cases of tumour resection involving major vessels
Open surgery
- 30-40% (currently 40%)
- 1 elective main OT per week (started 1/7/2018)
- Open AAA repair
- Central or peripheral bypass (aortoiliac, aortofemoral, axillofemoral, carotid-carotid, carotid subclavian, femoropoliteal, femorodistal)
- Carotid endarterectomy, carotid body tumour excision
- Varicose vein (high saphenous vein ligation (HSVL), phlebectomies)
- Complex AVF (AVF transposition, superficialization)
- TOS (1st rib resection, scalenectomy)
- vascular reconstruction following combined complex oncology cases of tumour resection involving major vessels
Daycare and minor OT
- Daycare
- Complex AVF surgery under LA (AVF transposition/superficialization, AV graft creation)
- Varicose vein –EVLA, RFA, MOCA, cyanoacrylate glue endovenous ablation
- Minor OT
- Injection Foam Sclerotherapy of varicose vein
- Simple AVF (radiocephalic, brachiocephalic, brachiobasilic)
- minor amputation

Endovascular/endovenous
- 60-70% (currently 50%)
- Hybrid OT, ICL, IR lab
- simple EVAR, TEVAR
- Complex cases (Fenestrated EVAR (FEVAR), branched EVAR (BEVAR), Chimney EVAR (CHEVAR), ESAR)
- Carotid stenting
- Complex lower limb revascularization
- Thrombolysis and venous stenting
- Peripheral angioplasty/stent
- Fistuloplasty, central venoplasty
- Endovenous ablation of varicose vein – EVLA, RFA, MOCA, cyanoacrylate glue, foam sclerotherapy
- AVM embolization
Vascular Ward 6u
- Day of Surgery Admission (DOSA) if possible
- Average LOS 3-4 days
- HDU/ICU/CICU support for complex cases
- Wound care by specialized vascular nurses
- Infection control support by Infectious Diseases (ID) team
- Amputee rehabilitation
Clinic
- 1-STOP AVF Clinic
- Monday to Wednesday every week at 8TE
- AM session 8-1pm, PM session 2-5pm
- ~100 patients per week (70 scheduled, 30 walk-in)
- 3 Duplex ultrasound machines
- Vascular Clinic
- Tuesday afternoon for GS and general vascular cases, 2-5pm
- Thursday morning for venous cases (vascular lab), 8-12pm
- Doppler ABSI and Duplex ultrasound when required
- small AAA and endoleak post EVAR surveillance
- DM Foot clinic (combine with endocrine, orthopaedic and rehab medicine)
- Dressing room (advanced wound care, 4-layer compression dressing etc)
- Pre-op anaesthetic clinic (CPET)

Vascular Lab
- USG (combine with radiology):
- Peripheral artery bypass graft surveillance
- Carotid doppler
- Photoplethysmography (PPG)
- Threadmill test – combine with cardiology
- Thermography (nuclear medicine)
- Lymphoscintigraphy (nuclear medicine)
Multidisciplinary Team Meeting (MDT)
- Vascular team
- IR
- CTS
- Anaesth
- Cardio
- IR MLTs

MDT Timings
- Every Tuesday Morning 11-12.30am.
- Ad-hoc MDT for urgent cases.
- NeuroMDT every Monday 8-10am for carotid cases (involve Neurologists, Neurosurgeons).
- Onco-MDT (ad-hoc) with other teams for combined management of special cases involving more than one team.
General Surgery has evolved over the years. Sub-specialization in General Surgery has seen various branches of general surgical work being focus on specific organs and systems. Among this, is the focus and emphasis on surgery central and peripheral vascular systems.
The need for sub-specialization in this particular area has seen the growth and emergence of Vascular and Endovascular Surgery worldwide. The aim of this emerging subspecialty is to provide focus, improve patient care, education and research related to diseases and conditions affecting the vascular system.
The Vascular Unit in University of Malaya Medical Centre (UMMC) falls under the Division of General Surgery, Department of Surgery. It provides clinical service, training, teaching and research in accordance with the core vision and mission of University of Malaya and UMMC.
In relation to training, the vascular sub-specialty embarks on training of vascular surgeons, which is carried out in UMMC and overseas attachment or fellowship.
A formal programme of training and credentialing is necessary to ensure that proper care will be given by competent personnel. The present document is to ensure that a proper system is created in order to demonstrate that a clinician is able to achieve standards of a sub-specialized clinician.


Entry Requirement
- A postgraduate qualification which is recognized by the Malaysian National Specialist Registry (e.g. Master of Surgery (MSurg); M Med Surg).
- Completed surgical gazettement in the Ministry of Health or University and has worked as a general surgeon for a minimum of 1 year.
- Possesses an undergraduate degree recognize by the Malaysian Medical Council (MMC) under The Second Schedule Medical Act 1971.
- Overseas applicants will have to produce the above or its equivalent from their country of origin to be eligible for training. Foreigners need to be registered under Malaysian Medical Council. A one year fellowship training is the minimum requirement for entry into the programme, of which the overseas applicant need to prove that a he/she has undertaken vascular training in their country of origin for a minimum of two years with acknowledgement (referees report) of the said training from his/her institution Head of Department and one consultant vascular surgeon.
- The candidate must be of a suitable character with good work ethics and does not have any disciplinary issues. Must provide at least two referees report as their reference for entry. Referees should be active medical practitioner. One of the referees has to be the Head of Department or Division or a practicing Consultant Vascular Surgeon from the applicant’s institution.
Duration of Training
This will be divided into 3 categories:
- 3 months – observational fellowship only. The fellow is allowed to observe the clinical activities and surgeries without any “hands on” or direct patient contact. This may be undertaken as a post-fellowship and may be included as part training of vascular fellowship in MOH.
- 6 months – fellow is allowed to have “hands on” and active participation in all clinical activities with direct patient contact. Credentialing and privileging from the hospital and temporary medical certificate (for foreigner) are required and is deemed competent by the Training Committee.
3. 1 year – fellow is allowed to have hands on and participate in all clinical activities with direct patient contact. Credentialing and privileging from the hospital and temporary medical certificate (for foreigner) are required and is deemed competent by the consultant of the team.
MOH 3 year programme – fellow is allowed to have hands on and participate in all clinical activities with direct patient contact. Credentialing and privileging from the hospital and temporary medical certificate (for foreigner) are required and is deemed competent by the consultant of the team. Candidate can be registered under National Specialist Registry after passing the exit assessment (conjoint assessment with Ministry of Health).
Total duration: Minimum period of 3 years and maximum of 7 years
Job scope: Vascular and Endovascular Surgery
Supervision: Trainees are supervised by the trainers/endotrainers at all times during duration of training.
* Trainers are consultant surgeons who have completed their vascular and endovascular training. Endotrainers are consultant from cardiology and intervention radiology who have completed subspecialty training in their own fields and have special interest and mainly involved in endovascular work.
Training Programme
The training programme consists of 5 parts of core competency. These include:
- Clinical Skills Competencies
- Specialised Knowledge
- Technological Skills
- Management Skills
- Academic Skills
The candidate who has attachment for 3, 6 and 12 months will have a good exposure of the core competency aspect of the programme. The candidates who undergo fellowship programme for 3 years will be expected to fulfil the core competency requirement.
For more information,please refer to http://eservices.ummc.edu.my/attachprogram/programditawar.php?menu=PO

Education
As a unit, we are actively involved in education of our undergraduates (UMMP program) and post graduate (Master of Surgery). We provide bedside clinical teaching, lectures and online webinars regularly. We also conduct vascular courses and workshops to improve surgical skills and applied knowledge for variety of levels both locoregional and international. Below are the courses and workshops that were conducted:
- TEVAR Live Case, Aortic Workshop UMMC 2019, 2019-06-26 to 2019-06-27, Cardiothoracic Unit, UMMC, (National)
- UMMC Introductory Endovascular workshop – EVAR in UMMC on 30th March 2018
- UMMC Peripheral Arterial Disease workshop in UMMC on 15th January 2018
- CNE on varicose vein 25th September 2017, UMMC
- CNE on Care of Peripheral Vascular Disease & Vascular Wound 7thAugust 2017 UMMC
- 1st Vascular Nursing Workshop , 2019-12-07 to 2019-12-07, Nursing Club UMMC, (National)
- MedPAD Program (peripheral endovascular workshop), 2019- 07-20 to 2019-07-21, Endovascular Unit, UMMC Medtronic, (International)
- MedEVAR Program (EVAR workshop), 2019-07-31 to 2019-08-01, Endovascular Unit UMMC Medtronic, (International)
- UMMC Vascular Anastomosis Workshop 2018
- UMMC Vascular Anastomosis Workshop 2019
- UMMC Vascular Anastomosis and Silent Mentor Workshop 15/8/2020
- UMMC MedPAD AVF Workshop June 2020
We were also involved in other locoregional and international courses and workshops as speakers and faculty members as below:
- Clinical Application of Microsurgery in Vascular Practice, The Basic Microsurgery Course, 2017-08-21 to 2017-08-25, NOCERAL, Department of Orthopaedic Surgery, University of Malaya, (University)
- Fore Arm Graft Options, 18th Congress of Asian Society for Vascular Surgery and the 12th Asian Venous Forum In Conjunction with the 4th Kuala Lumpur Vascular Access Conference, 2017- 10-25 to 2017-10-28, Asian Society for Vascular Surgery, Vascular Society of Malaysia, (International)
- Simulation and Team training for Rupture EVAR and REBOA in trauma , 1st Malaysian Society for Simulation in Healthcare (MaSSH) Annual Scientific Conference, 2018-03-16 to 2018-03-17, Malaysian Society for Simulation in Healthcare (MaSSH), Emergency Medicine Department, Faculty of Medicine, UKM, (National)
- Vascular Trauma, East Coast Surgical Symposium 2018, Surgical Trama, One Step Ahead, 2018-03-23 to 2018-03-24, International Islamic University Malaysia, Hospital Tengku Ampuan Afzan, (National)
- Updates in vascular surgery, Cardiovascular Surgery Update for Perioperative Nurses, 2018-04-14 to 2018-04-14, Malaysian Nurses Association Perioperative Special Interest Group, (National)
- Vascular Injuries During Pelvic and Abdominal Surgery, College of Surgeons Academy of Medicine of Malaysia Annual Scientific Congress , 2018-05-11 to 2018-05-13, College of Surgeons Academy of Medicine of Malaysia, (National)
- Vascular access problems common referrals that I receive , Haemodialysis Short Course: “Dialysis Vascular Access & CKD MBD”, 2018-07-08 to 2018-07-08, Malaysian Nurses Association SIG Renal, (National)
- MANAGEMENT OF AORTO-ILIAC DISEASE A SURGEON S PERSPECTIVE, The 15th Malaysian Cardiovascular Interventional Symposium With Live Transmission 2018, 2018-07-26 to 2018- 07-28, Interventional Cardiovascular Society of Malaysia, (National)
- Aortic Disease – Diagnosis and Treatment Options , 19th MATCVS Annual Scientific Meeting, 2018-08-10 to 2018-08-12, Malaysian Association for Thoracic & Cardiovascular Surgery, (National)
- EVAR / TEVAR : Vascular Surgeon Perspective, Interventional Radiology & Endovascular Therapy Seminar 2018, 2018-10-27 to 2018-10-27, Department of Biomedical Imaging, University Malaya Medical Centre, (National)
- Chronic Venous Insufficiency , Surgical Wound Care Workshop 2018, 2018-12-15 to 2018-12-16, Department of General Surgery, Kuala Lumpur General Hospital, (National)
- Venaseal: Nonthermal endovascular options for treatment of superficial venous insufficiency, LINC AP 2019, 2019-03-12 to 2019-03-13, CongO GmbH, (International)
- Abdominal Aortic Aneurysm: Current Updates, Vascular Updates 2019, 2019-03-26 to 2019-03-27, Persatuan perubatan Pascasiswazah HKL, (National)
- Early detection of AVF problems how can dialysis staff contribute?, Vascular Access Workshop for Haemodialysis Nurses 2019, 2019-04-07 to 2019-04-07, UMMC Nephrology Unit SIG Renal MNA, (National)
- Endovenous Ablation, VENOUS INTERVENTION WORKSHOP IN CONJUNCTION WITH MYSIR AGM 2019, 2019-04-13 to 2019-04-14, MySIR, (National)
- Recent Advances in Assessment and Treatment of DM PVD, 11th ‘Diabetes Complications’ Conference & Grand Rounds, 2019-04-20 to 2019-04-20, National Diabetes Institute (NADI), (National)
- TEVAR Live Case, Aortic Workshop UMMC 2019, 2019-06-26 to 2019-06-27, Cardiothoracic Unit, UMMC, (National)
- Differentiating the Critical from the Chronic Limb Ischaemia, 1st Borneo Vascular Conference, 2019-07-04 to 2019-07-05, Vascular Unit, Hospital Queen Elizabeth II, Sabah, (International)
- Early detection of AVF problems how can dialysis staff contribute?, 70th Dialysis Educational Workshop ADVANCED, 2019-07-06 to 2019-07-07, ROCHE, ADMAN, (National)
- Malaysian Experience using Penumbra, Penumbra Asia Pacific PEER Meeting, Peripheral July 12th in Bangkok, Thailand., 2019-07-12 to 2019-07-12, Penumbra, (International)
- Vascular Intervention in DFU, 1st Vascular Wound Care Conference & Workshop, 2019-07-23 to 2019-07-25, Persatuan Perubatan Pascasiswazah HKL, Aesculap Academy, (National)
- LIVE PAD case, 16th Malaysian Cardiovascular Interventional Symposium (MyLIVE) 2019, 2019-07-25 to 2019-07-27, NHAM MyLIVE, (International)
- Early detection of AVF problems how can dialysis staff contribute?, 71st Dialysis Educational Workshop ADVANCED, 2019-07-27 to 2019-07-28, ROCHE, ADMAN, (National)
- From Aorta to Tibial with Love: A Unique Malaysia Adventure, Critical Limb Ischaemia Symposium, 2019-08-03 to 2019-08-04, Boston Scientific, (International)
- Abdominal Aortic Aneurysm: Current Updates, 6th Selayang Surgical Update, 2019-11-07 to 2019-11-07, Department of Surgery, Selayang Hospital, (National)
- ROLE OF OPEN VENOUS PROCEDURES IN THE ERA OF ENDOVENOUS THERAPY, High Saphenous Vein Ligation (HSVL) & Multiple Stab Avulsion (MSA) Workshop, 2019-11-11 to 2019- 11-11, Vascular Surgery Unit, UKMMC, (National)
- OVERVIEW OF PAD: CURRENT INSIGHT INTO THE DISEASE AND MANAGEMENT / MDT APPROACH TO THE DIAGNOSIS AND MANAGEMENT OF AORTIC DISEASES / Endovascular Station, 1st Vascular Nursing Workshop , 2019-12-07 to 2019-12-07, Nursing Club UMMC, (National)
- EndoSuture Aortic Aneurysm Repair (ESAR), MedEVAR Virtual | Hostile Neck AAA , 2020-06-11 to 2020-06-11, Medtronic, (International)
- PAD Procedure Overview / Current evidence: Management of PAD / Tip and tricks for challenging cases / 7 Peripheral live cases, MedPAD Program (peripheral endovascular workshop), 2019- 07-20 to 2019-07-21, Endovascular Unit, UMMC Medtronic, (International)
- EVAR overview / EVAR intra-op troubleshooting / Principle and management Endoleak / 2 LIVE EVAR cases, MedEVAR Program (EVAR workshop), 2019-07-31 to 2019-08-01, Endovascular Unit UMMC Medtronic, (International)
- Spiritual Aspect in Palliative Care (Seminar Perawatan Paliatif PPUM) on 4-5thMay 2010 at Dewan Seruntum Faculty of Medicine UM
- Oral presentation of complex interesting vascular access case during KLVAC 2014 at One World Hotel, 17-18thOctober 2014
- Vascular Update in Hospital Kuala Lipis 2014
- CNE on varicose vein 25thSeptember 2017, UMMC
- Invited speaker and surgeon for High Saphenous Vein Ligation Workshop in UKMMC 21stAugust 2017
- CNE on Care of Peripheral Vascular Disease & Vascular Wound 7thAugust 2017 UMMC
- Invited speaker for UKMMC arterio-venous fistula workshop 19thJuly 2017
- Invited speaker for Master of General Surgery Intensive Course UKMMC (Venous Insufficiency-Conservative vs Operative Management and Venous insufficiency – Techniques and Downfall) 25thJuly 2017
- Speaker “Creation of Vascular Access” – AVISENA Dialysis Centre 6th Dialysis Workshop, 24th November 2019
- UMMC LIVE EVAR/TEVAR Case Transmission to Endovascular Live Conference in India, 13th-15th February 2020
We are a relatively new unit and currently developing our research arm. Currently, we have published a few publications and actively participating in various research projects funded by private companies. Our fellows and MOs had presented multiple oral and poster presentation in various locoregional and international vascular conferences. In the future, once we have enough manpower for sustainable clinical services, we hope that we can focus more in our research projects and become one of the best vascular research centre in the region.
Our current research projects are:
- Salvage VS Amputate : A Mixed Cohort Review based on WIfI Classification in Asian Population, Co-Investigator, 2019 – 2021, NONE, (National)
- FAR INFRARED THERAPY IN PROMOTING EARLY ARTERIOVENOUS FISTULA MATURATION, Co-Investigator, 2019 – 2021, Private Funding, (National)
- Modified MALAYA technique for Endoleak Prophylaxis in EVAR, Principal Investigator(PI), 2018 – 2019, NONE, (National)
- MALAYA technique for treatment of peripheral arterial pseudoaneurysm, Principal Investigator(PI), 2017 – 2019, NONE, (National)
- Percutaneous Direct Sac Coiling for Type II Endoleak after Endovascular Aortic Aneurysm Repair
- Near Infrared Treatment to Enhance Arteriovenous Fistula Maturation
- WIFI Scoring in Critical Limb Ischaemia
- Innovative removable coils for treatment of arterial pseudoaneurysm
- Abdominal aortic aneurysm screening in Malaysia
- Brachio-venacomitantes loop graft in difficult access patients: 5 years analysis; primary investigator
- Rare presentations of infective abdominal aortic aneurysms: DVT; author
- Innominate artery pseudoaneurysm stenting in Systemic Lupus Erythematosus patient: the challenges; author
- Cervical debranching in TEVAR, single centre experience.
- Cardiopulmonary exercise testing for complex endovascular aortic repair.
- Effects of AVF on heart function and CCF
- the STRIDE trial (NN9535-4533) – semaglutide – study in PAD

Publications
- Chapter 19 Leg Swelling and Lymphoedema. Bhattacharya, Vish & Stansby, Gerard. (2018). Postgraduate Vascular Surgery A Candidate’s Guide to the FRCS and Board Exams Second Edition Clinical Talk.
- Chapter 20 Varicose Veins and Chronic Venous Insufficiency.Bhattacharya, Vish & Stansby, Gerard. (2018). Postgraduate Vascular Surgery A Candidate’s Guide to the FRCS and Board Exams Second Edition Clinical Talk.
- Krishnasamy, S., Siang, O. H., Hariz Ramli, A. R., Yaakup, N. A., Sulaiman, N., Singh, R., & Mokhtar, R. A. R. (2020). Left Subclavian Artery – Does It Need Attention During TEVAR For Blunt Traumatic Aortic Injury. Journal of Medical Care Research and Review, 3(5), 359-364. https://doi.org/10.15520/mcrr.v3i5.96 (ISI-Indexed)
- Lenny Suryani Safri, Mohamad Syafeeq Faeez Md Noh, Ahmad Rafizi Hariz Ramli, Suria Hayati Md Pauzi, Mohamad Azim Md Idris, Hanafiah Harunarashid (2018). A case of metastatic adenocarcinoma from an unknown primary involving the aortic bifurcation, Journal of Vascular Surgery Cases and Innovative Techniques, 4(2), 160-162. https://doi.org/10.1016/j.jvscit.2018.03.004. (ISI-Indexed)
- Robertson L, Yeoh SE, Ramli A (2017). Secondary prevention of recurrent venous thromboembolism after initial oral anticoagulation therapy in patients with unprovoked venous thromboembolism. Cochrane Database Syst Rev. 2017 Dec 15;12:CD011088. doi: 10.1002/14651858.CD011088.pub2. [Epub ahead of print] Review. (ISI-Indexed)
- Kanapathi Rajaratnam, Kosmas I. Paraskevas, Ahmad Hariz Ramli, Amro Shehata, Ralph Jackson, Michael J. Clarke (2016). Celiac and Superior/Inferior Mesenteric Angioplasty and Stenting for Chronic Mesenteric Ischemia: A Single-Center Experience. Angiology. Vol 68, Issue 7, pp. 571 – 574 (ISI-Indexed)
- R. H. Ramli, M. A. M. Idris, N. Y. Yaacob, R. Zakaria, H, Harunarashid (2015), Superior mesenteric artery angle monitoring during nutcracker stenting. INTERNATIONAL ANGIOLOGY, Vol. 34 – Suppl 1 to issue No. 4, 111 (ISI-Indexed)
- Nan Chuang Khang, Ahmad Rafizi Hariz, Zainal Ariffin Azizi, Ping Ching Chye (2014), Giant Lipomatous Lesion of the Thigh With Retroperitoneal Extension: Case Series. Med J Malaysia 2014 Dec;69(6):273-4. (SCOPUS-Indexed)
Oral and Poster Presentations:
- FAR INFRARED STUDY IN PROMOTING EARLY ARTERIOVENOUS FISTULA MATURATION : A PILOT STUDY, The 20th Asian Society for Vascular Surgery in conjunction with the 14th Asian Venous Forum and the 10th Indonesian Vascular Conference, 2019-10-23 to 2019-10-26, PESBEVI, (International)
- Malaya Technique: A cheaper innovative embolization method to treat pseudoaneurysms and more in the real world, The 20th Asian Society for Vascular Surgery in conjunction with the 14th Asian Venous Forum and the 10th Indonesian Vascular Conference, 2019-10-23 to 2019-10-26, PESBEVI, (International)
- Superior mesenteric artery angle monitoring during nutcracker stenting, Union Internationale de Phlebology (UIP) Chapter Meeting: Seoul UIP 2015, 2015-08-27 to 2015-08-29, Union Internationale de Phlebology (UIP), (International)
- Suction-Thrombectomy followed by Common Iliac Vein Stenting in May-Thurner Syndrome, College of Surgeons Academy of Medicine of Malaysia, 2018-05-11 to 2018-05-13, College of Surgeons Academy of Medicine of Malaysia, (National)
- A Case Report of Transabdominal Embolization of Type 2 Endoleak Post EVAR with Salmonella Infection: A Creative Economical Approach, European Society of Vascular Surgery 32nd Annual Meeting, 2018-09-25 to 2018-09-28, European Society of Vascular Surgery, (International)
- Factors associated with successful initiation with AVF among Malaysian patients with pre-dialysis fistula single centre experience, 4th Congress of the Asia Pacific Society of Dialysis Access (APSDA), 2019-07-11 to 2019-07-12, APSDA-MSN Congress 2019 Secretariat c/o CREST EVENDZ SDN BHD, (International)
- USE OF INTRAOPERATIVE TRANSIT TIME FLOW MEASUREMENT IN PREDICTING EARLY ARTERIOVENOUS FISTULA FAILURE, A SINGLE CENTRE EXPERIENCE, The 20th Asian Society for Vascular Surgery in conjunction with the 14th Asian Venous Forum and the 10th Indonesian Vascular Conference (Conference), 2019-10-23 to 2019-10-26, PESBEVI, (International)
- Modified Malaya Technique for Endoleak Prophylaxis in Endovascular Repair of Mycotic Abdominal Aortic Aneurysm: A Case Report, The 20th Asian Society for Vascular Surgery in conjunction with the 14th Asian Venous Forum and the 10th Indonesian Vascular Conference, 2019-10-23 to 2019-10-26, PESBEVI, (International)
- Ruptured mycotic abdominal aortic dissecting aneurysm: an unexpected find, The 20th Asian Society for Vascular Surgery in conjunction with the 14th Asian Venous Forum and the 10th Indonesian Vascular Conference, 2019-10-23 to 2019-10-26, PESBEVI, (International)
- Pharmacomechanical Catheter Directed Thrombolysis in Acute Iliofemoral Deep Vein Thrombosis: Initial Experience in Malaysia, The 20th Asian Society for Vascular Surgery in conjunction with the 14th Asian Venous Forum and the 10th Indonesian Vascular Conference, 2019-10-23 to 2019-10-26, PESBEVI, (International)
- AORTOESOPHAGEAL FISTULA TREATED BY TEVAR AND OESOPHAGEAL STENTING, The 20th Asian Society for Vascular Surgery in conjunction with the 14th Asian Venous Forum and the 10th Indonesian Vascular Conference, 2019-10-23 to 2019-10-26, PESBEVI, (International)
- Colon Carcinoma With Inferior Mesenteric Vein Tumour Thrombosis: A Poor Prognostic Indicator – CSAMM 2015
- Poster presentations for College of Surgeons, Academy of Medicine of Malaysia (CSAMM) Annual Scientific Meeting (ASM) 2012 at Zenith Hotel, Kuantan, Pahang on 25-27thMay 2012: Carotid Coiling in Disguise, Endovascular Options in the Treatment of Infective Pseudoaneurysms
- CSAMM ASM 2013 at Hilton Hotel Kuala Lumpur on 31stMay to 2nd June 2013: Well-Differentiated Liposarcoma of the Thigh with Retroperitoneal Extension: A Case Report
- HKL Continuous Medical Education (CME) on 20thNovember 2013: Pyrexia of Vascular Origin
- VSM Fellowship Debate during 12thVSM Annual General Meeting (AGM) on 22nd March 2014: Opponent for “The threshold for AAA repair should be lowered in the era of endovascular repair (Winner)
- CSAMM ASM 2016 at Shangri-La Hotel Kuala Lumpur on 13thMay to 15th May 2016. Case Report: Superior Mesenteric Artery Monitoring For Endovascular Stenting Of Nutcracker Syndrome. Case report: Metastatic Adenocarcinoma Of The Aorta With Unknown Origin
- Posterior Nutcracker Syndrome In A Ruptured Abdominal Aortic Aneurysm, College of Surgeons Annual Scientific Meeting 2017
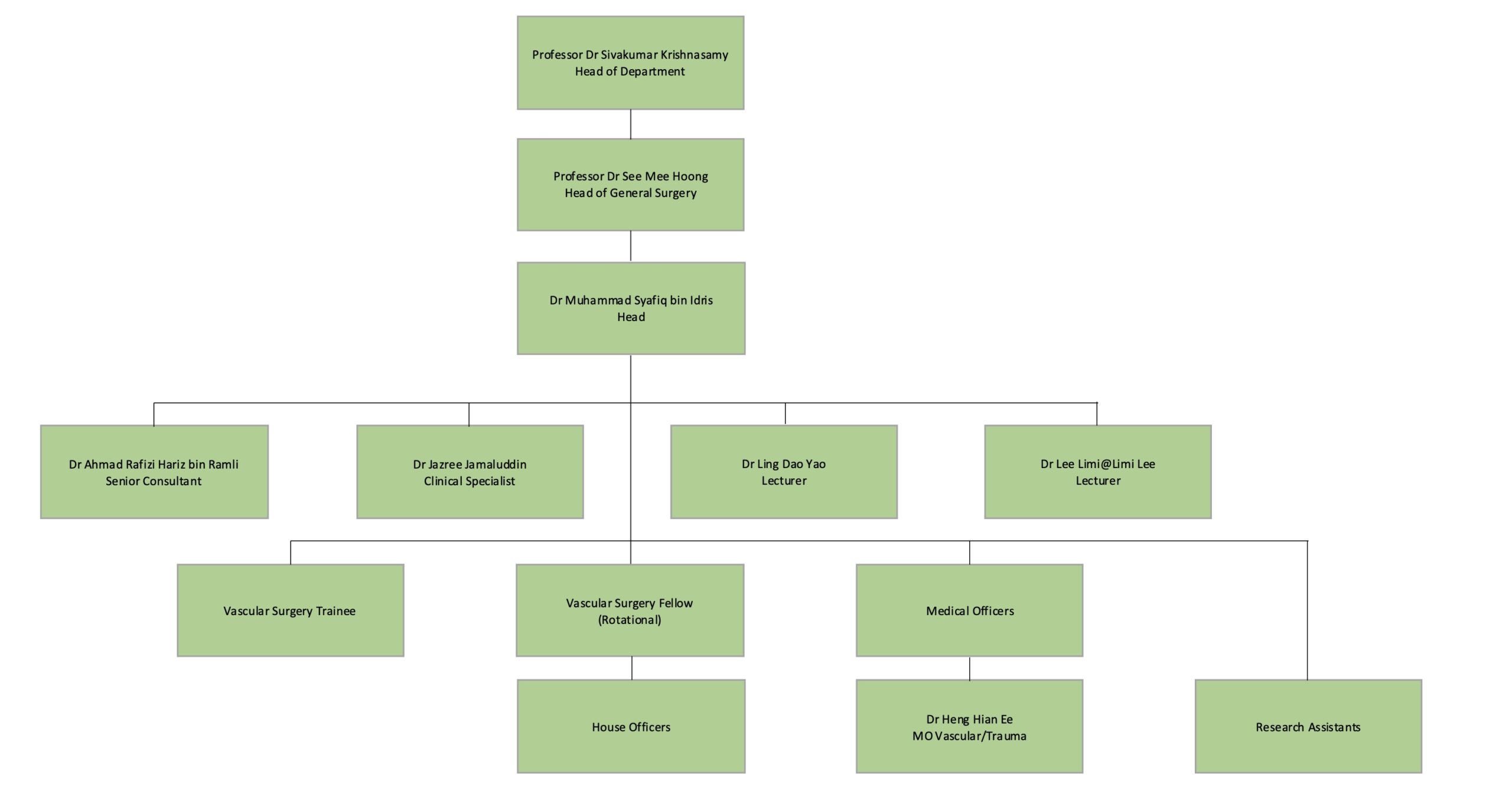
ORGANIZATION CHART
DR. MUHAMMAD SYAFIQ IDRIS
CLINICAL SPECIALIST, GENERAL SURGEON & VASCULAR FELLOW
CLINICAL CONSULTANT AND ACADEMIC
DR AHMAD RAFIZI HARIZ BIN RAMLI
SENIOR CONSULTANT
UM Expert Link : https://umexpert.um.edu.my/arhariz.html
ResearcherID Link : https://publons.com/researcher/Z-5387-2019/
UMSC Link : https://umsc.my/?umsc_doctor=ahmad-rafizi-hariz-ramli
CLINICAL SPECIALISTS & NATIONAL FELLOWS
DR JAZREE BIN JAMALUDDIN
CLINICAL SPECIALIST, GENERAL SURGEON & VASCULAR FELLOW
SURGEONS/LECTURERS
DR LIM DAO YAO
SURGEON & LECTURER
DR LEE LIMI@LIMI LEE
SURGEON & LECTURER
UNIT ACTIVITIES
VASCULAR CLINIC CONSULTATION
| MONDAY | TUESDAY | WEDNESDAY | THURSDAY | FRIDAY | |
| AM | AVF Clinic | AVF Clinic, GWR, MDT | AVF MOT | Venous Clinic/Angio (IR list) | Main OT |
| PM | M&M, AVF MOT | Vascular Clinic, DM foot Clinic | 1-stop AVF Clinic, Angio (ICL list) | Daycare OT/Angio (IR list) | Main OT |

