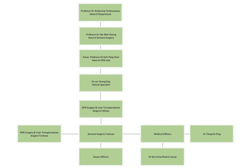
ORGANIZATION CHART

Services provided includes management of: –
- Cancers of liver ( hepatocellular carcinoma ), pancreas ( adenocarcinoma ), gallbladder and bile duct ( cholangiocarcinoma )
- Gallstones ( cholelithiasis ) and stones related disease of gallbladder, bile duct ( choledocholithiasis ), liver ( hepaticolithiasis ) and pancreas ( pancreaticolithiasis )
- Benign conditions of liver, pancreas, gallbladder and bile duct
- Inflammatory and infective conditions of Liver ( abscess ), pancreas ( pancreatitis ), gallbladder(cholecystitis) and bile duct ( cholangitis )
- Congenital and genetically related conditions of liver, pancreas, gallbladder and bile duct
- Complications of previous surgery involving liver, pancreas, gallbladder and bile duct
- Common general surgery conditions
The unit also specializes in the following open and minimally-invasive (laparoscopic or keyholes) surgeries
- Laparoscopic Cholecystectomy ( Removal of gallbladder )
- Common bile duct exploration ( removal of bile duct stones )
- Hepatectomy ( partial removal of liver )
- Liver cyst de-roofing/removal
- Ablation ( Radiofrequency or microwave ) of liver cancer
- Pancreaticoduodenectomy and Whipple’s procedure ( removal of pancreatic head tumour )
- Distal pancreatectomy ( removal of pancreatic body and tail )
- Choledochectomy ( removal of bile duct due to cancer or choledochal cyst )
- Splenectomy ( removal of spleen )
- Endoscopy services including OGDS , Colonoscopy and ERCP.
- Common general surgeries
Minimally Invasive Surgery (MIS) during HPB Surgery
![]() | ![]() |
Retrieval of Specimen through Laparoscopic Port
![]() |
Multidisciplinary Team Meeting (MDT)
The HPB Unit conducts Multdisciplinary Team (MDT) discussion regularly to manage complex diseases. Weekly joint discussion among the HPB Surgeons, Gastroenterologist, Hepatologist, Oncologist, Interventional Radiologist and Radiologist are held to ensure the best and optimal outcome for patient’s care. The cases discussed ranges from a variety of benign to malignant HPB conditions. The HPB Unit also participates in the Liver Transplantation MDTs to ensure optimal and successful transplantation for our patients.
![]() | ![]() |
The unit also specializes and provide service in adult and paediatric Living Donor Liver Transplantation (LDLT). The first adult and peadiatric LDLT was performed in 2017 and 2019 respectively. The unit currently perform LDLT in a regular basis.
Through the UMMC Liver Transplantation Committee, the HPB Unit worked alongside with other Departments provide a one stop center to for perioperative care , surgery and follow up for living donor liver transplantation.
The HPB Unit would like to acknowledge the collaborative effort with Queen Mary Hospital, The University of Hong Kong and Shanghai Renji Hospital, Shanghai Jiaotong Univeristy in the success of the Liver Transplantation programme and service in UMMC.
![]() | ![]() |
![]() |
Laparoscopic Workshop![]() |
Master’s of Surgery Intensive Course![]() |
Exam preparation![]() |
ODDISeA Program (Organ Donation Innovative Strategies for South East Asia)
The HPB Unit is also active in organ donation education and is part of the ODDISeA Program (Organ Donation Innovative Strategies for South East Asia), which is funded by the Erasmus+ Programme of the European Union. The programme offers a Professional Certificate in Organ Donation and Transplant Medicine to healthcare workers. Further information could be reached at https://medicine.um.edu.my/professional-certificate-organ-donation-and-transplant-medicine.
National & International Conferences
The HPB Unit also work alongside other HPB Centres from the Ministry of Health, Universities and Private Hospitals in organizing and conducting conferences and symposium nationwide in “HPB Update Symposium” since 2016. The HPB Unit also participates actively in International Conferences and presents the research or paper carried out in our institution in this world renowned international meetings.
Dr Koong JK winning Best Oral Award![]() |
ELSA 2018![]() |
HPB Update Symposium get-together![]() |
Ongoing and past research: – (selected)
- Planet Study– Genomic Trial For HCC In Collaboration With Nation Cancer Centre, Singapore (AHCC07) (International)
- Multicentre Randomized Controlled Trial of Selective Internal Radiation Therapy (SIRT) Versus Sorafenib In Locally Advanced Hepatocellular Carcinoma (SIRveNIB) (AHCC06) (International)
- MK3475-966 Pembrolizumab or Placebo Plus Gemcitabine/ Cisplatin for First line Advanced and/or Unresectable Biliary Tract Carcinoma (KEYNOTE-966), Principle Investigator (PI), 2019, MSD LTD, (International)
- Glycocalyx Levels in Patient undergoing Pancreatectomy with Human Albumin 5% VS. Gelofusin, Private Funding, (National)
- NIHR Global Surgery initiative – COVID GlobalSurg Cancer study (Collaborator)
Publications (Selected)
- SIRveNIB: Selective Internal Radiation Therapy Versus Sorafenib in Asia-Pacific Patients With Hepatocellular Carcinoma.Chow PKH, Gandhi M, Tan SB, Khin MW, Khasbazar A, Ong J, Choo SP, Cheow PC, Chotipanich C, Lim K, Lesmana LA, Manuaba TW, Yoong BK, Raj A, Law CS, Cua IHY, Lobo RR, Teh CSC, Kim YH, Jong YW, Han HS, Bae SH, Yoon HK, Lee RC, Hung CF, Peng CY, Liang PC, Bartlett A, Kok KYY, Thng CH, Low AS, Goh ASW, Tay KH, Lo RHG, Goh BKP, Ng DCE, Lekurwale G, Liew WM, Gebski V, Mak KSW, Soo KC; Asia-Pacific Hepatocellular Carcinoma Trials Group. J Clin Oncol. 2018 Jul 1;36(19):1913-1921. doi: 10.1200/JCO.2017.76.0892. Epub 2018 Mar 2.
- The Asia Pacific Consensus Statement on Laparoscopic Liver Resection for Hepatocellular Carcinoma: A Report from the 7th Asia-Pacific Primary Liver Cancer Expert Meeting Held in Hong Kong.Cheung TT, Han HS, She WH, Chen KH, Chow PKH, Yoong BK, Lee KF, Kubo S, Tang CN, Wakabayashi G. Liver Cancer. 2018 Mar;7(1):28-39. doi: 10.1159/000481834. Epub 2017 Dec 9.
- Adult-to-adult living donor liver transplantation: Operative techniques to optimize the recipient’s outcome. Peng Soon Kohand See Ching Chan. J Nat Sci Biol Med. 2017 Jan-Jun;8(1):4-10. doi: 10.4103/0976-9668.198356.
- Efficacy of radiofrequency ablation compared with transarterial chemoembolization for the treatment of recurrent hepatocellular carcinoma: a comparative survival analysis. Peng Soon Koh, Albert Chi-Yan Chan, Tan To Cheung, Kenneth Siu-Ho Chok, Wing Chiu Dai, Ronnie Tung-Ping Poon and Chung Mau Lo. HPB (Oxford). 2016 Jan;18(1):72-8. doi: 10.1016/j.hpb.2015.07.005
- Liver cancer in Malaysia: Epidemiology and clinical presentation in a multiracial Asian population. Khean Lee Goh,Hamizah Razlan, Juanda Leo Hartono, Choon Seng Qua, Boon Koon Yoong, Peng Soon Kohand Basri Jeet Abdullah. Journal of Digestive Diseases. 2015 Mar;16(3):152-8. doi: 10.1111/1751- 2980.12223.PMID: 25512092
UNIT ACTIVITIES
MEET OUR EXPERTS
CLINICAL CONSULTANTS AND ACADEMICS
DR. KOH PENG SOON
ASSOCIATE PROFESSOR
UM Expert Link : https://umexpert.um.edu.my/kohps.html
ResearcherID Link : http://www.researcherid.com/rid/B-9637-2011
UMSC Link : https://umsc.my/?umsc_doctor=koh-peng-soon
DR. LEE YEONG SING
CLINICAL SPECIALIST
MEET OUR FELLOWS
- Dr Koh Peng Soon
- Dr Koong Jun Kit
- Dr Kamarajan A/L Ramayah
- Dr Lee Yeong Sing
HEPATO-PANCREATO-BILIARY SURGERY & LIVER TRANSPLANTATION CLINIC CONSULTATION
Every Tuesday
8.00am – 12.00pm
Surgical Clinic (Klinik Surgeri) at Level 1 , Menara Utama, UMMC.
Please attend with a referral note from your doctor to make an appointment to see us.















