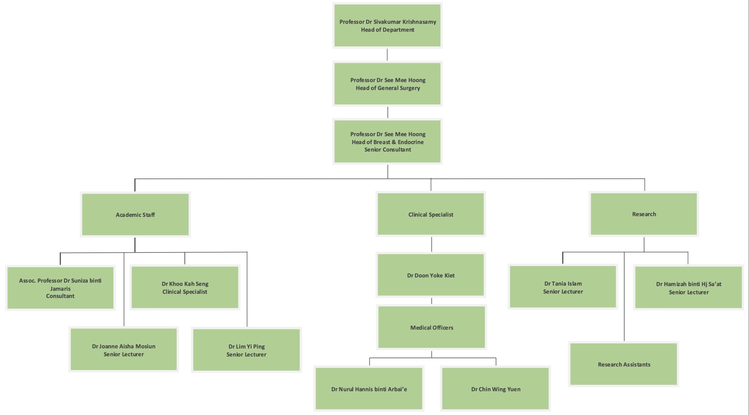
ORGANIZATION CHART
Breast surgeons in UMMC provide screening, diagnostic and treatments for breast diseases. Screening include risk assessment and tailored screening for individuals at high risk of breast cancer. Genetic testing is available.
We provide diagnostic services in close collaboration with our breast radiologists. The radiology department has dedicated team of breast radiologists with advanced imaging eg. breast tomosynthesis (3-D mammogram) and shear wave ultrasound.
We provide vacuum assisted biopsy of breast lesions and provide minimally invasive excision of breast lesions. Other diagnostic operative procedures include image guided localisation of breast lesions, microdochectomy and excision biopsies.
Our centre provide multimodal therapies for breast cancer. Cancer treatments are done in close collaboration with our oncologist. We provide neoadjuvant and adjuvant hormonal, chemotherapy and targeted therapies.
Surgical procedures for cancer include breast conservation therapy, mastectomy, endoscopic breast surgery and vacuum assisted biopsy.
![]() | ![]() |
We are one of the few centres in Malaysia providing intraoperative radiotherapy (IORT), a new procedure that provide radiation at the time of surgery after breast conservation. This may be done on it’s own or in combination with external beam radiotherapy. This procedure provides reduced number of visits to hospital for breast radiotherapy, it provides geographical accuracy in radiating the tumour bed and reduced radiation to surrounding vital organs eg. lung and heart.
We are one of the few centres in Malaysia that provide sentinel node biopsy which is a procedure to stage the cancer. This minimally invasive procedure reduces risk of lymphoedema or arm swelling of the affected side.
Immediate breast reconstruction surgery after a mastectomy is also provided by breast oncoplastic surgeons or in collaboration with our plastic surgeon.
Our hospital also provides advanced physiotherapy care for lymphoedema, dietetic care and psycho-oncology services.
Background of Unit
- Founded in the year 1993 by Professor Yip Cheng Har
- Began its service with two consultants, one breast care nurse and one clerical staff.
- The Breast Cancer Resource Centre was funded by Avon and the full service runs from December 2005 until today, located at level 6, Menara Utama, UMMC
- Our team has now expanded to a team consisting of 3 consultants, 2 lecturers, 3 breast care nurses and one clerical staff.
- Our team provides full clinical services, updated researches, education and training to new surgeons.
Objectives
- To ensure a holistic and best breast cancer care to the public and guiding breast cancer patients towards their road to recovery and improving their productivity.
- To create a platform for the breast cancer support group and encouragement for early detection of breast cancer via effective screening methods.
Vision
Our vision is to create a “One Stop Centre” for breast care services focusing on a holistic approach for breast cancer patients.
Mission
- Our mission is to offer a multidisciplinary services for breast cancer patients besides expanding our research horizon in the new field of advancement in cancer treatment.
- Our centre is also striving to be one of the world-recognised training centres for aspiring breast surgeons especially in the oncoplastic field.
Outpatient clinic consultation
- Every Wednesday, 8 am to 5 pm.
- Ranges from benign breast diseases, breast cancer, gynaecomastia, general surgical cases, screening in high risk population.
- Patient navigation programme by breast care nurses and counsellor.
- Outpatient physiotherapy (lymphoedema)/ occupational therapy/ counselling service.
- Risk assessment clinic (RAC):
- Once monthly on Tuesday 10 am
- Assesing high risk patients for genetic testing including offering genetic counselling session.
- Risk management clinic
- Friday, once a month at 2 pm.
- Follow up and review of new high risk cases that have genetic predisposition for familial breast cancer.
Daycare / Ambulatory Service
Breast Care Services – Breast Cancer Resource Centre (BCRC)
- Every Mondays to Fridays on weekdays.
- Located at level 6, Menara Utama, UMMC.
- Daily access to our efficient breast care nurses for the cancer patients regarding their preparation for surgery, post surgical care and other enquiries on their cancer follow ups.
Survivorship Services
A. Clinical services
- Collaboration with physiotherapy, occupational therapy, rehabilitation services, dietician, sports medicine, psychology and counselling services, social worker team
B. Community programmes/ Breast cancer support group
- My Pink Ally, UMMC Candy Girls Breast Cancer Support Group, Breast Cancer Welfare Association (BCWA), Breast Care Foundation (BCF).
C. Industrial partnership
- Cancare, Amanita, Avon, Mary Kay.

Multidisciplinary Team Meeting (MDT)
- Diagnostic MDT with radiologist and pathologist.
- Oncology MDT : for neoadjuvant and adjuvant therapy for breast cancer patients.
- Palliative MDT : combined discussion of cases with palliative physician/psychiatrist/oncologist/social workers.
- MDT for intraoperative radiotherapy (IORT) : preoperative preparation with oncologist and radiologist for suitable patient planned for IORT.
- Breast cancer in pregnancy MDT : combined meeting with gynaecologist/oncologist and breast team for pregnant patients with breast cancer.
- Miscellanous MDT (ad-hoc) with other teams for combined management of special cases involving more than one team.
![]() | ![]() |
- 3 months : observational fellowship only. The fellow is allowed to observe the clinical activities and surgeries without any hands on or direct patient contact. This maybe undertaken as a post-fellowship and may be included as part training of breast and endocrine fellowship in MOH.
- 6 months : fellow is allowed to have hands on and active participation in all clinical activities with direct patient contact. Credentialing and privileging from the hospital and temporary medical certificate (for foreigner) are required and is deemed competent by the Training Committee.
- 1 year – fellow is allowed to have hands on and participate in all clinical activities with direct patient contact. Credentialing and privileging from the hospital and temporary medical certificate (for foreigner) are required and is deemed competent by the consultant of the team.
![]() |
![]() |
![]() |
![]() |
![]() |
![]() |

Since 1993, we have set up a strong research foundation to assist our team in producing high quality papers on par with international requirements:
- Epidemiology studies – including multicentre cohort studies with Singapore (DUKE-NUS), BreastQ.
- Clinical Research – myBRCA, myBCC, minimally invasive surgeries.
- Genetic studies – collaboration with NGOs (Cancer Research Malaysia).
- Translational Research.
- Prevention and Personalised Risk Assessment studies – survivorship research.
Publications
- Ganggayah MD, Taib NA, Har YC, Lio P, Dhillon SK. (2019). Predicting factors for survival of breast cancer patients using machine learning techniques. BMC Med Inform Decis Mak.19(1):48. doi: 10.1186/s12911-019-0801-4.
- Moradi F, Ung NM, Mahdiraji GA, Khandaker MU, See MH, Taib NA, Bradley DA. (2019). Evaluation of Ge-doped silica fibre TLDs for in vivo dosimetry during intraoperative radiotherapy. Phys Med Biol. 64(8):08NT04. doi: 10.1088/1361-6560/ab0d4e.
- Ugai T, Milne RL, Ito H, Aronson KJ, Bolla MK, Chan T, Taib NAM, Muir K, Park SK, Pharoah PDP, Sangrajrang S, Shen CY, Shu XO, Spinelli JJ, Teo SH, et al. The functional ALDH2 polymorphism is associated with breast cancer risk: A pooled analysis from the Breast Cancer Association Consortium. Mol Genet Genomic Med. 7(6):e707. doi: 10.1002/mgg3.707.
- Bhoo-Pathy N Ng CW, Lim GC, Tamin NSI, Sullivan R, Bhoo-Pathy NT, Abdullah MM, Kimman M, Subramaniam S, Saad M, Taib NA, Chang KM, Goh PP, Yip CH. Financial Toxicity After Cancer in a Setting With UniverNsal Health Coverage: A Call for Urgent Action. (2019). J Oncol Pract. 15(6):e537-e546. doi: 10.1200/JOP.18.00619.
- Wong WJ, Mosiun JA, Hidayati Z, Balkis R, Sharif SZ, Lee D, Abdul Wahab MY, See MH, Suniza J, Taib NA. (2019). Low Breast Conserving Surgery (BCS) rates in public hospitals in Malaysia: The effect of stage and ethnicity. Breast 46:136-143. doi: 10.1016/j.breast.2019.05.016.
- U Rajendra Acharya, Kristen M. Meiburger, Joel En Wei Koh, Edward J Ciaccio, N. Arunkumar, Mee Hoong See, Nur Aishah Md Taib, Anushya Vijayananthan, Kartini Rahmat, Farhana Fadzli, Sook Sam Leong, Caroline Judy Westerhout , Angela Chantre Astaiza, Gustavo Ramirez-Gonzalez. A novel algorithm for breast lesion detection using textons and local configuration pattern features with ultrasound imagery. IEEE Access 2019 (ISI-Indexed).
UNIT ACTIVITIES
Surgery
A. Main operation day
- Encompasses common operations including :
- For benign breast cases : Excision biopsy, Microdochectomy, Gynaecomastia surgery, Hookwire localisation and biopsy
- For malignant cases : Mastectomy, Axillary dissection, wide local excision, sentinel lymph node biopsy, quadrantectomy
- Complex cases : oncoplastic procedures such as breast reconstruction with latissimus dorsi (LD) flap, Transversus abdominis muscle (TRAM) flap, local flap, implant/prosthesis and lipomodelling/fat transfer
- Special procedures : Offering intraoperative radiotherapy (IORT) services in suitable patients
B. DAYCARE OPERATION
- Cases such as lumpectomy in benign breast diseases, gynaecomastia, vacuum assisted biopsy
- Cases are performed as daycare and patient is not required to stay for more than one day
C. OPERATION THEATRE
- Common cases for superficial lesions
- Done under local anaethesia
MEET OUR EXPERTS
CLINICAL CONSULTANTS AND ACADEMICS
DR. SEE MEE HOONG
PROFESSOR
UM Expert Link : https://umexpert.um.edu.my/smhoong76.html
UMSC Link : https://umsc.my/?umsc_doctor=1383044
DR. NUR AISHAH BINTI MOHD TAIB
PROFESSOR
UM Expert Link : https://umexpert.um.edu.my/naisha.html
ResearcherID Link : http://www.researcherid.com/rid/B-2370-2010
UMSC Link : https://umexpert.um.edu.my/naisha
Dr. Suniza Binti Jamaris
ASSOCIATE PROFESSOR
UM Expert Link : https://umexpert.um.edu.my/suniza2005
ResearcherID Link : https://publons.com/researcher/3139611/suniza-jamaris/
DR. TANIA ISLAM
LECTURER
UM Expert Link : https://umexpert.um.edu.my/tania-omee.html
ResearcherID Link : http://www.researcherid.com/rid/S-1315-2016
DR. doon yoke kiet
CLINICAL SPECIALIST
DR. hamizah binti hj sa'at
SENIOR LECTURER
UM Expert Link : https://umexpert.um.edu.my/hamizahsaat
DR. joanne aisha mosiun
SENIOR LECTURER
UM Expert Link : https://umexpert.um.edu.my/joannemosiun
DR. lim yi ping
SENIOR LECTURER
UM Expert Link :
DR. CHIN WING YUEN
MEDICAL OFFICER
DR. nurul hannis bt arba'ie
MEDICAL OFFICER
BREAST CLINIC CONSULTATION
Outpatient Clinic Consultation
- Every Wednesday, 8 am to 5 pm.
- Ranges from benign breast diseases, breast cancer, gynaecomastia, general surgical cases, screening in high risk population.
- Patient navigation programme by breast care nurses and counsellor.
- Outpatient physiotherapy (lymphoedema)/ occupational therapy/ counselling service.
Risk assessment clinic (RAC)
- Once monthly on Tuesday 10 am.
- Assesing high risk patients for genetic testing including offering genetic counselling session.
Risk management clinic
- Friday, once a month at 2 pm.
- Follow up and review of new high risk cases that have genetic predisposition for familial breast cancer.
Please attend with a referral note from your doctor to make an appointment to see us.











