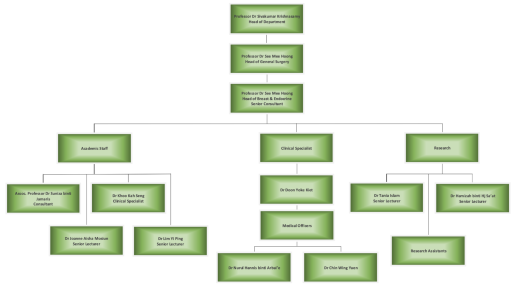
ORGANIZATION CHART
Who We Are
Clinical Services
Training & Education
Research
Who We Are
- Established to provide services in Endocrine Surgery.
- Currently staffed by one consultant and four rotational medical officer trainees.
- Provide clinical services.
- Involved in undergraduate and postgraduate training
- Involved in research activities pertaining to endocrine surgery.
Objective
- To provide the best evidence-based care for patients with endocrine surgical diseases.
- To provide streamlined care for patients with complex endocrine surgery conditions in conjunction with the relevant surgical sub-specialities.
Vision
Our vision is to create a recognized unit that provides quality care for endocrine surgery patients as well as training and research opportunities to aspiring endocrine surgeons.
Mission
Our mission is to create a unit that can provide comprehensive holistic care to patients with endocrine surgery conditions.
Clinical Services
Out-patient Services
- Specialist out-patient consultation
- Tuesdays, 8am-1pm.
- Cases range from thyroid, parathyroid and adrenal diseases to general surgery conditions.
In-patient services
- In-patient hospital care.
- Surgical services – Emergency & elective.
Surgery
- Main operation theatre.
- Surgery for benign endocrine surgery conditions like thyroidectomy, parathyroidectomy and adrenalectomy.
- Surgery for malignant endocrine surgery conditions like advanced thyroid malignancies.
- Combined surgery with other sub-specialities like Cardio-thoracic Surgery, Plastic Surgery and Hepato-Biliary Surgery for complex endocrine surgery conditions.

Training & Education
- The ECS Unit is involved in teaching and training activities in both the under-graduate and post-graduate level.
- Under-graduate: Students in the MBBS & BDS programmes are rotated to the unit for attachment.
- Post-graduate: Trainees in the MS (General Surgery) programme are rotated to the unit for attachment. Trainees from MS (ENT) and MFM programmes on ad hoc rotations.

Research
- The ECS Unit is involved in basic and translational research in the field of endocrine surgery
- Our work has been published in peer-reviewed reputable journals and has also been presented in national and international conferences
- Selected grants awarded:
- Investigation On The Role Of Oxidative Imbalance And Molecular Alterations In The Transformation Of Benign To Malignant Thyroid Tumours, Consultant, 2019 – 2022, Fundamental Research Grant Scheme (FRGS), (National).
- Investigation On The Role Of Oxidative Imbalance And Molecular Alterations In The Transformation Of Benign To Malignant Thyroid Tumours, Co-Investigator, 2019 – 2021, Fundamental Research Grant Scheme (FRGS), (National).
Publications
- Siew-Yep Hoh,Yoke-Kiet Doon,Shun-Siang Chong,Khoon-Leong Ng(2019) Randomized Controlled Trial Comparing Bilateral Superficial Cervical Plexus Block and Local Wound Infiltration for Pain Control in Thyroid Surgery. Asian Journal of Surgery, 42(12), 1001-1008 (ISI-Indexed).
- Teoh,LY et al (2019)A comparison of aesthetic outcome between tissue adhesive and subcuticular suture in thyroidectomy wound closure in a multiracial country: A randomized controlled trial 2019 Asian Journal of Surgery DOI: 10.1016/J.ASJSUR.2018.09.014 (ISI-Indexed).
- JJ Jayapalan, et al (2018 ) iTRAQ analysis of urinary proteins: Potential use of gelsolin and osteopontin to distinguish benign thyroid goiter from papillary thyroid carcinoma. Clinical Biochemistry, 53 (2018) 127-131 (ISI-Indexed)
- Mardiaty IA, CC Lee, Sarni MJ,KL Ng, Onn Haji Hashim (2016). Tissue and serum samples of patients with papillary thyroid cancer with and without benign background demonstrate different altered expression of proteins. PeerJ 4:e2450; DOI 10.7717/peerj.2450 (ISI-Indexed).
- CC Lee, Mardiaty IA, Sarni MJ, KL Ng, SY Wong, Nur Siti Fatimah Ramli, Onn Haji Hashim (2016) Malignant transformation of benign thyroid nodule is caused by prolonged H2O2 insult that interfered with the STAT3 pathway? Int J Clin Exp Med 2016;9(9):18601-18617 (ISI-Indexed) CC Lee, Mardiaty IA, Sarni MJ, KL Ng, SY Wong, Nur Siti Fatimah Ramli, Onn Haji Hashim (2016) Malignant transformation of benign thyroid nodule is caused by prolonged H2O2 insult that interfered with the STAT3 pathway? Int J Clin Exp Med 2016;9(9):18601-18617 (ISI-Indexed.
MEET OUR EXPERTS
CLINICAL CONSULTANT AND ACADEMIC
DR. khoo kah seng
CLINICAL SPECIALIST
UM Expert Link : https://umexpert.um.edu.my/mgd190005.html
Research ID Link : https://www.webofscience.com/wos/author/record/ABI-7866-2020
ENDOCRINE CLINIC CONSULTATION
Every Tuesdays
8.00am – 1.00pm
Surgical Clinic (Klinik Surgeri) on Level 1 of University of Malaya Medical Centre
Please attend with a referral note from your doctor to make an appointment to see us.

